Prompt
什么是prompt
Prompt(提示词)是用于与人工智能(AI)对话系统进行交互时提供的指导性文本。
Prompt 就像是一把引导对话的魔杖,它可以帮助我们更好地与AI进行交流。通过编写清晰、明确的提示词,我们能够准确表达自己的意图和问题,从而得到系统更精确的回答。
Prompt 的好坏直接影响到对话的效果和用户体验,因此深入理解 Prompt 的重要性对于与AI进行有效的交流至关重要。
多说两句,提供细 节
在询问中包含详细信息,以获得更多相关答复
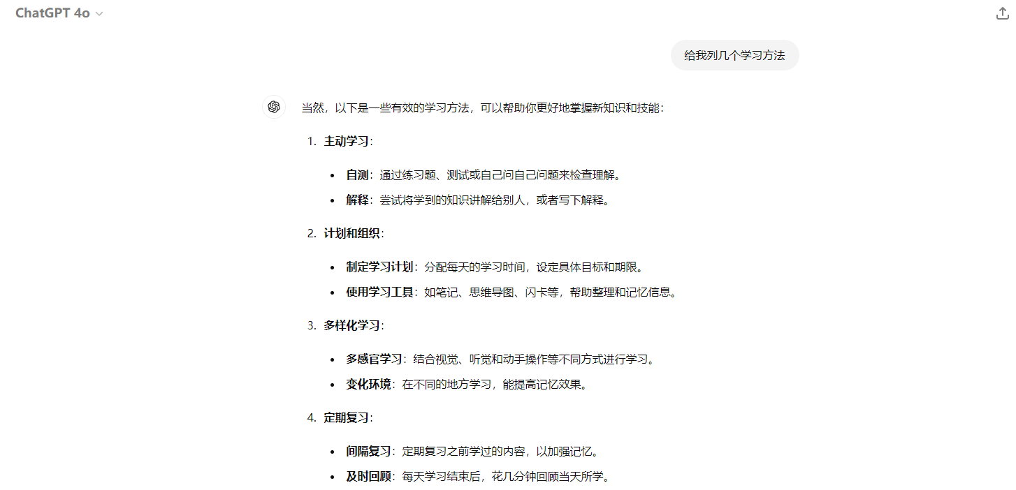
这是因为,大模型不是我们肚子里的蛔虫,它无法在有限的信息中“猜测我们的意图,所以,在问问题的时候,不要惜字如金,多说一些内容,多提供一些信息,这样可以很有效的提高大模型回复的质量和丰富性。 我们来看一个例子:当我们想要大模型为我们提供一些学习方法时,本能的问法可能是:“给我列几个学习方法”。于是很常见下面这样的对话:
提示词: 给我列几个学习方法
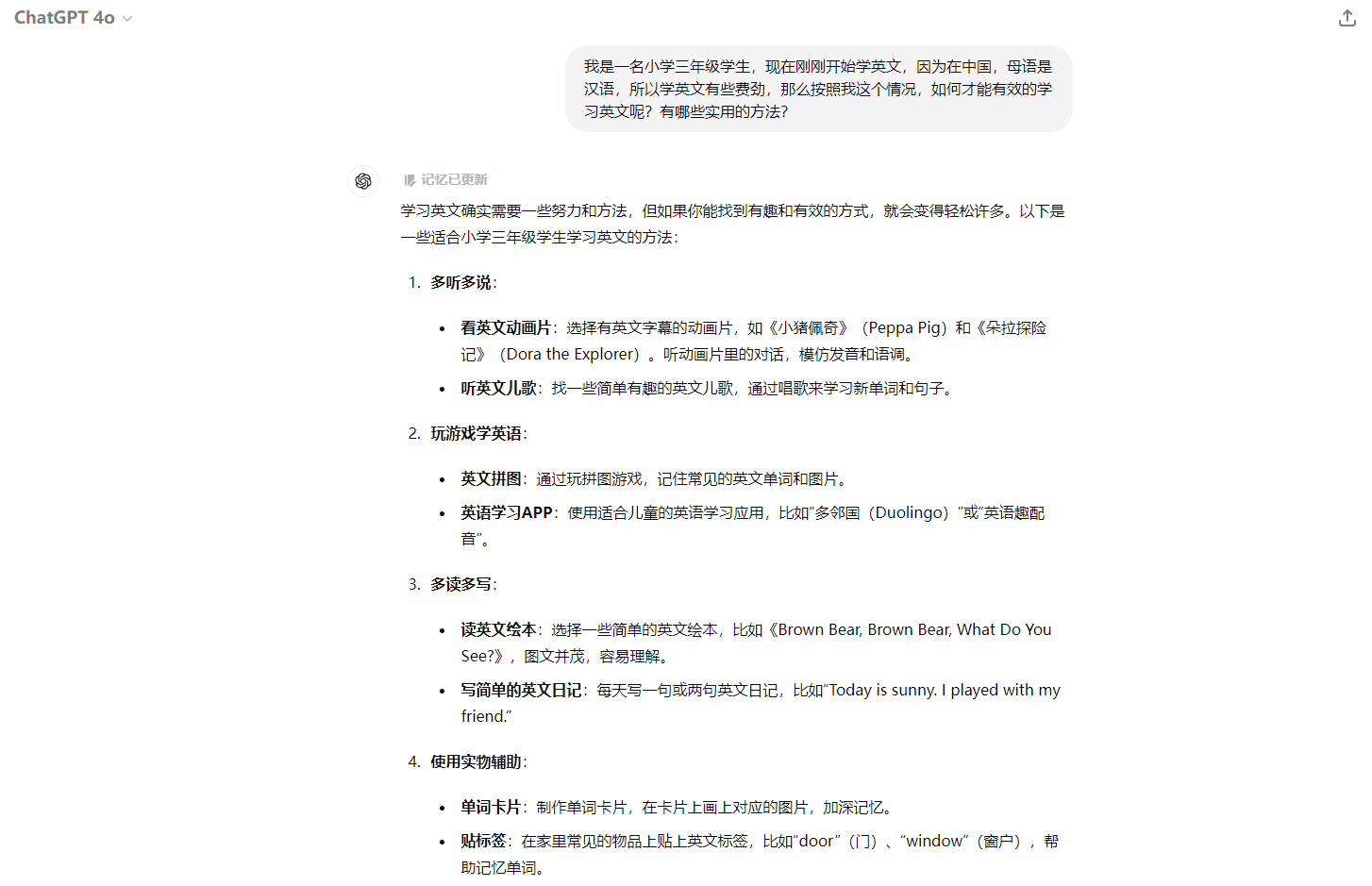
当我们愿意给出更多信息,比如我是谁,我现在需要的是学习英文的方法,以及我的母语是中文,ChatGPT可以提供更加符合我们预期的回答:
提示词: 我是一名小学三年级学生,现在刚刚开始学英文,因为在中国,母语是汉语,所以学英文有些费劲,那么按照我这个情况,如何才能有效的学习英文呢?有哪些实用的方法?
角色扮演
让模型扮演一个角色可以显著提升模型回答的质量
色设定为模型提供了一个明确的框架或指导。当模型知道它所扮演的角色,它可以更准确地根据该角色的特性来生成回答。同时,角色通常与某种情境或背景相关。这为模型提供了更多上下文,帮助它更好地理解问题的意图。
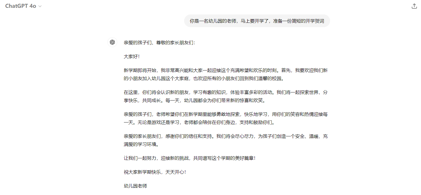
提示词: 你是一名幼儿园的老师,马上要开学了,准备一份简短的开学贺词
很明显,你告诉GPT身为一名幼儿园老师后,他的贺词中包含了许多安全、温暖、充满爱。
示例的重要作用
提供示例是一个非常有效约束生成内容的方法,相当于你给GPT提供了一个模版,那么GPT的回答就只会在这个模版基础上进行。
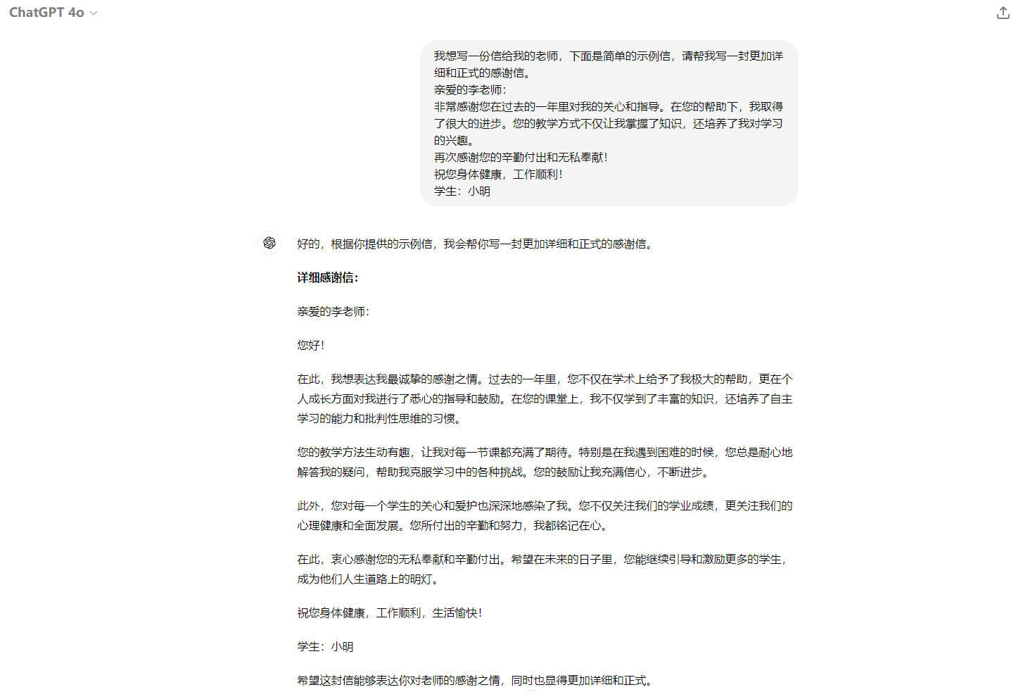
提示词: 我想写一份信给我的老师,下面是简单的示例信,请帮我写一封更加详细和正式的感谢信。
亲爱的李老师:
非常感谢您在过去的一年里对我的关心和指导。在您的帮助下,我取得了很大的进步。您的教学方式不仅让我掌握了知识,还培养了我对学习的兴趣。
再次感谢您的辛勤付出和无私奉献!
祝您身体健康,工作顺利!
学生:小明
指定任务所需的步骤
指定任务所需的步骤在与GPT对话时至关重要:
- 明确目标:指定任务步骤能够帮助明确目标,使得GPT了解最终需要达成的结果是什么。
- 提高效率:通过清晰的步骤指示,GPT可以更快速和准确地完成任务,减少来回沟通的次数。
- 减少误解:清晰的步骤有助于减少误解,确保GPT理解任务的每一个环节,从而提供更符合预期的输出。
- 提供结构:步骤提供了一个清晰的结构,使得任务执行过程有条不紊,避免遗漏关键环节。
提示词: 帮我制作一份简历,需要包含个人信息、职业目标、教育背景、工作经验、技能、项目经验、奖励与荣誉
指定所需的长度、格式
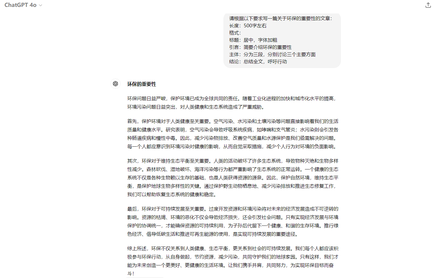
指定所需的长度和格式在与GPT对话时,它能帮助GPT准确地满足你的需求,提供符合预期的输出。
提示词: 请根据以下要求写一篇关于环保的重要性的文章:长度:500字左右。格式:1标题:居中,字体加粗,2引言:简要介绍环保的重要性,3主体:分为三段,分别讨论三个主要方面,4结论:总结全文,呼吁行动